bat365中文官方网站

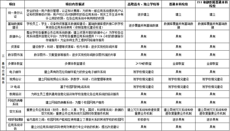
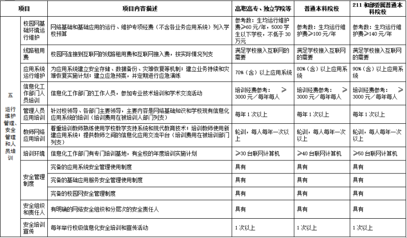
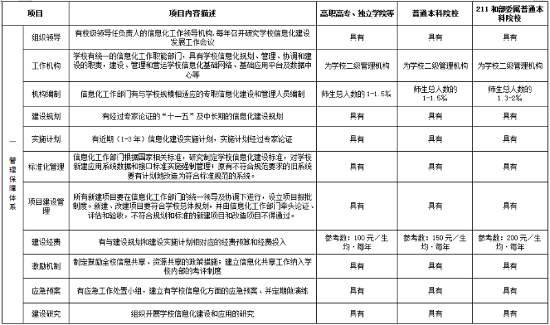
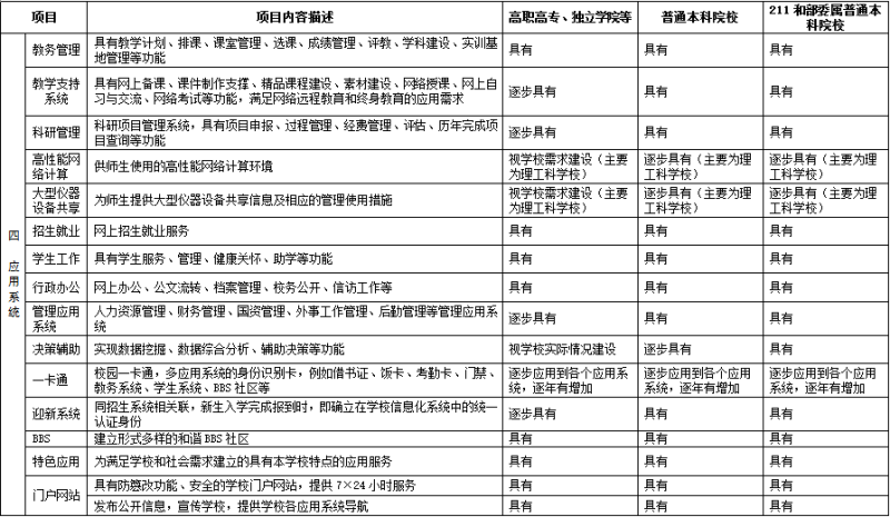
高等学校信息化建设参考指南

2017/3/31 14:30:08 次浏览 分类:教育信息化

相关资讯

    暂无相关的资讯...
地址:大理市海东新城蔚文街3号  联系电话:0872-3064563
滇ICP备16009274号  您是第  位访问者
邮编:671006  

滇公网安备 53290102000454号

bat365(中国)股份有限公司-官方网站版所有权利 未经允许不得复制、镜像