您们好!
青春不散场,扬帆正起航。又一年毕业季来临,大理州人力资源和社会保障局向您们致以诚挚的祝贺和良好的祝愿。
近年来,大理州委、州政府高度重视高校毕业生就业创业工作,出台了一系列就业帮扶举措,我们将会同各方力量,强化政策落实,优化就业服务,助力您们扬帆起航!
——助您就业。如果您需要求职找工作,大理州人力资源市场(大理市人民南路21号)每周五上午举办招聘会,还将定期举办高校毕业生专场招聘会,积极为高校毕业生搭建供需平台。各县市就业服务机构窗口设置高校毕业生就业服务窗口,将为您们提供免费的职业介绍、就业指导、见习岗位对接、就业岗位推荐等公共就业服务。
——助您创业。如果您有创业意愿,州、县公共就业服务机构将为您提供一系列帮扶举措,您可以到县级公共就业服务机构申请创业培训补贴,免费参加创业培训,提升创业能力;也可以申请创业担保贷款,解决创业资金不足的困难;还可以申请大学生一次性创业补贴,降低创业成本。如果您有好的创业项目,可到州、县各类创新创业孵化示范园申请入园孵化,园区将为您免费提供创业服务、创业指导等服务。
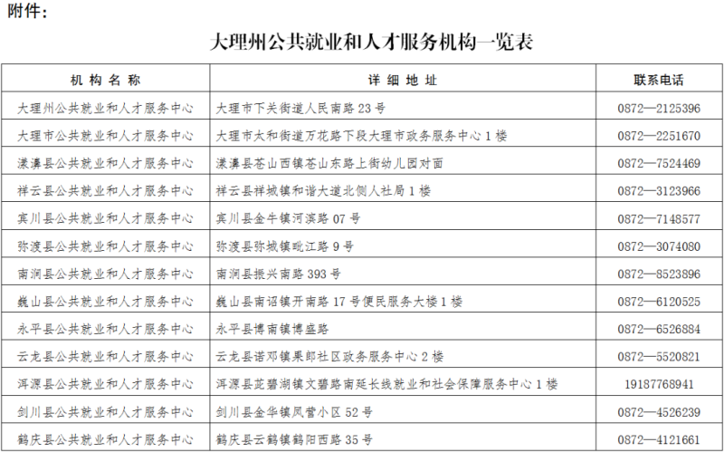
——为您服务。从2023年起,取消高校毕业生离校后到公共就业人才服务机构办理报到手续。如您要查询个人档案,请回生源地所在县级人力资源和社会保障局查询,大理州各级公共就业服务机构将为您提供全方位的服务;如果您要查询了解大理就业动态,可关注“大理就业”微信公众号获取岗位信息、招聘服务、就业服务活动等信息;如果您需要咨询相关业务,请致电大理州各级公共就业服务机构。
把握自我,才能把握机遇。抓住现在,才能实现未来。希望大学生到城乡基层、到中小企业、到祖国最需要的地方成长成才、建功立业,最后衷心祝愿同学们能够早日找到心仪工作。
附件:大理州公共就业和人才服务机构一览表
大理州人力资源和社会保障局2023年7月

