bat365中文官方网站

喜讯||bat365中文官方网站教师在云南省高校思想政治理论课教学展示暨优秀课程观摩活动决赛中斩获佳绩

2025/6/13 16:15:13 次浏览 分类:教学科研

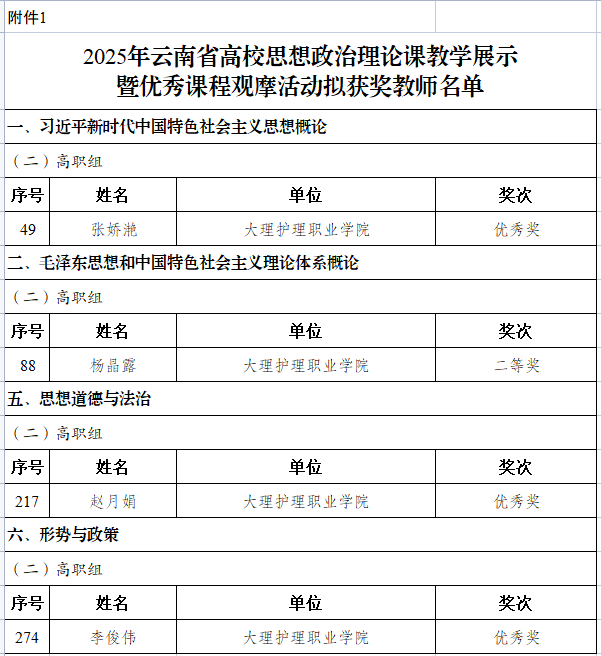
      2025年云南省高校思想政治理论课教学展示暨优秀课程观摩活动决赛近日在昆明圆满落幕,bat365马克思主义学院教师表现突出,斩获多项佳绩:杨晶露老师荣获“毛泽东思想和中国特色社会主义理论体系概论”课程高职高专组二等奖;赵月娟、张娇滟、李俊伟三位老师分获“思想道德与法治”、“习近平新时代中国特色社会主义思想概论”、“形势与政策”课程高职高专组优秀奖。  

      本次大赛是全省高校思政课教学水平的重要展示平台。bat365始终坚持将思想政治理论课建设作为落实立德树人根本任务的核心抓手,高度重视思政课教师队伍的理论素养与教学能力建设。赛前,马克思主义学院精心组织参赛教师开展磨课备赛活动,通过系统化的集体备课、深入的教学研讨以及反复的模拟授课,有效提升了教师的综合教学素养与临场竞技水平,为本次优异成绩的取得奠定了坚实基础。

 

       马克思主义学院将以此次获奖为契机,进一步秉承“以赛促学、以赛促教、以赛促改、以赛促建”的理念,持续深化教育教学改革,积极探索和创新思政课教学理念、内容与方法,不断提升思政课的吸引力、感染力与实效性,奋力推动思政课教学水平实现新跃升。

相关资讯

地址:大理市海东新城蔚文街3号  联系电话:0872-3064563
滇ICP备16009274号  您是第  位访问者
邮编:671006  

滇公网安备 53290102000454号

bat365(中国)股份有限公司-官方网站版所有权利 未经允许不得复制、镜像